中國粉體網訊 為應對人類面臨的能源、資源、環境等重大問題,膜分離發展成為一種重要的高效節能的分離技術。膜材料與膜技術一直是國家鼓勵發展和重點支持的領域,其中,無機陶瓷膜是以無機陶瓷材料經特殊工藝制備而形成的非對稱膜。主要以不同規格的氧化鋁、氧化鋯、氧化鈦和氧化硅等無機陶瓷材料為支撐體,經表面涂膜、高溫燒制而成。
根據陶瓷膜結構及生產工藝特點分類,陶瓷膜可分為管式陶瓷膜和平板陶瓷膜兩種。管式陶瓷膜管壁密布微孔,在壓力作用下,原料液在膜管內或膜外側流動,小分子物質透過膜、大分子物質被膜截留,從而達到分離、濃縮、純化等目的。平板陶瓷膜板面密布微孔,在一定的膜孔徑范圍內,滲透的物質分子直徑不同則滲透率不同,以膜兩側的壓力差為驅動力,以膜為過濾介質,當料液流過膜表面時,只允許水、無機鹽、小分子物質透過膜,而阻止水中的懸浮物、膠和微生物等大分子物質通過,以達到分離的目的。

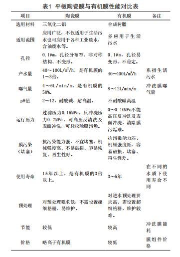
(來源:代晉國等.平板陶瓷膜在污水處理中的應用)
陶瓷平板膜材料的應用優勢
陶瓷平板膜材料作為國際近10年來開發的一種新型水處理用膜分離材料,與現有有機膜材料相比具有機械強度高、化學穩定性好、透水性高、耐氧化、易于清洗再生等優點,可有效解決現有其他膜材料在工程應用過程中存在的使用壽命短、易受酸、堿腐蝕等技術難題,特別適用于特殊介質、高濃度有機廢水、難處理污水的處理。同時,陶瓷平板膜材料與傳統管式陶瓷膜材料相比,更具有膜材料制造成本低、膜設備投資與運行成本低等優點,是目前國際上正在開發的極具發展潛力的一種新型無機膜分離材料。陶瓷平板膜用于膜法水處理,可實現印染、石化、醫藥行業等工業廢水的深度處理,減少污染物排放,進而實現工業廢水的資源化回用。
陶瓷平板膜主要由膜支撐體和膜分離層組成。依據膜材料的形狀和性能要求,目前國際上陶瓷平板膜支撐體的制備工藝主要為擠出成型和模壓成型,膜層制備技術主要為溶膠-凝膠技術和固態粒子燒結技術。已開發出的陶瓷平板膜材質主要有碳化硅、二氧化鈦、氧化鋁等。其中,氧化鋁質陶瓷平板膜具有原料來源廣、綜合性能優異、易于低溫燒結、制造成本較低等優點。
陶瓷平板膜材料的發展現狀
陶瓷平板膜材料的開發始于本世紀初。全球第一個陶瓷平板膜由德國ITN公司于2006年完成。隨后,美國SJE-Rhombus公司、日本明電舍公司、新加坡Ceraflo公司以及國內山東工業陶瓷研究設計院有限公司等單位也開展了相應的研究工作。
在國家有關政策的鼓勵下,制膜企業在研發上的投入不斷增加,技術瓶頸也不斷突破,產業化進程也在加速。膜產業已形成相對完整的產業鏈,包括上游膜材料的研發和銷售、中游膜組件的生產和銷售及下游膜工程應用。水處理作為膜產業下游的一個重要應用領域,目前國內微濾/超濾技術相對成熟且占比較低,未來在水處理市場的份額有望提升。
我國的陶瓷超濾膜、微濾膜等已達到國際先進水平,生產規模居于世界前列,但在陶瓷納濾膜上鮮有與國外領軍產品抗衡的產品。下一步我國的平板陶瓷膜發展重點是開發納濾級平板陶瓷膜。目前,以德國ITN、日本明電舍為代表的國外公司已經實現了無機平板膜MBR的商業化應用,其中日本明電舍已進入中國市場。而巴安水務已收購了德國ITN公司67.65%的股權,在我國的平板陶瓷膜技術已應用到海水淡化領域。
國內山東工業陶瓷研究設計院憑借自身在多孔陶瓷材料領域的研究優勢和豐厚技術積累,通過持續高力度研發投入,完成了水處理用系列大尺寸陶瓷膜材料及組件的研究開發與市場化工作,使膜材料制造成本大幅降低,產品的開發應用受到用戶的廣泛好評。山東工業陶瓷研究設計院已經在納米陶瓷平板膜的研究開發和標準化、自動化生產方面具有主導地位,其它公司如江蘇久吾高科股份有限公司、合肥世杰膜工程有限責任公司、廈門三達膜科技有限公司、江蘇新時高溫材料股份有限公司等也都積極開展了國產平板陶瓷膜的制造和研發。

(來源:山東工業陶瓷研究設計院)
近日,中國粉體網編輯從山東工業陶瓷研究設計院獲悉,其接到某司《關于援建某市新冠肺炎備用病房的函》,急需陶瓷平板膜污水處理設備用于新冠病毒隔離病房醫療廢水處理。經過3天不分晝夜、緊鑼密鼓的生產,山東工陶院順利完成了陶瓷平板膜組件生產組配任務并準時完成了發貨。
參考來源:
唐鈺棟,薛友祥,趙世凱等.水處理用陶瓷平板膜制備.山東工業陶瓷研究設計院有限公司
代晉國,秦玉蘭,高明河等.平板陶瓷膜在污水處理中的應用.廣西碧清源環保投資有限公司
山東工業陶瓷研究設計院
注:圖片非商業用途,存在侵權告知刪除!
















