中國粉體網訊
膨潤土的介紹
膨潤土源自于美國懷俄明州黏土產地的地名,同時也叫做“斑脫巖”或者“膨土巖”。膨潤土是以蒙脫石為主要礦物成分的非金屬礦產,蒙脫石結構是由兩個硅氧四面體夾一層鋁氧八面體組成的2∶1型晶體結構。由于蒙脫石晶胞形成的層狀結構存在某些陽離子,如鈣、鎂、鈉、鉀等,且這些陽離子與蒙脫石晶胞的作用很不牢固,易被其他陽離子交換,具有較好的離子交換性。膨潤土由于具有良好的物理化學性能,素有“萬能黏土”之稱,可做黏結劑、懸浮劑、觸變劑、穩定劑、凈化脫色劑、充填料、飼料、催化劑等,廣泛用于冶金、石油、鑄造、食品、化工、環保及其他工業部門。
膨潤土的應用
隨著膨潤土新特性、新功能的不斷開發和利用,膨潤土的應用范圍還在擴大。膨潤土產品的應用可分為無機膨潤土和有機膨潤土產品。
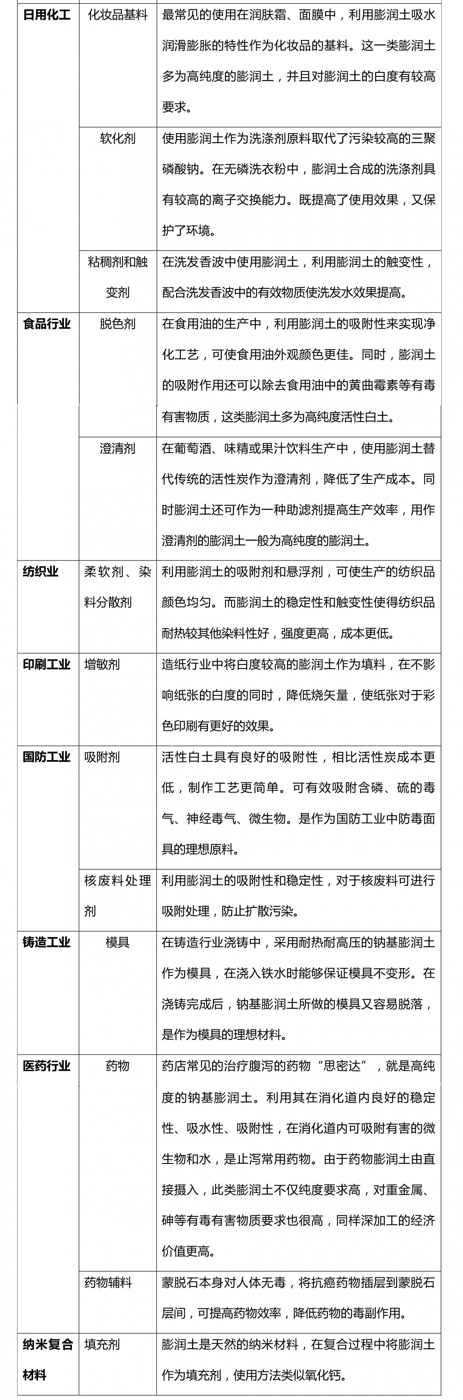
無機膨潤土的應用


有機膨潤土的應用
■在石油鉆井中的應用
有機膨潤土是油基鉆井液中最基本的親油膠體,是不可缺少的添加劑,在油基鉆井液中既可提高鉆井液的黏度和切力,又能降低油基鉆井液的濾失量。
■在潤滑脂中的應用
膨潤土潤滑脂是以有機土為稠化劑制成的凝膠化潤滑脂。具有使用溫度高,不怕濕氣和水分,膠體安定性優良,化學安定和熱穩定及抗極壓性能好等優點。
■在橡膠中的應用
可提高橡膠制品的性能,降低橡膠制品的成本,提高橡膠與簾子線的粘接強度和膠料的加工性能。
■在油漆涂料中的應用
有機膨潤土在涂料中得到廣泛的應用。油漆油墨中使用有機膨潤土,可改善其觸變性、懸乳性和穩定性,提高敷展性,防止流掛、凹陷,增加漆膜厚度,防止油漆沉淀,提高貯存穩定性,增加油漆質量和漆件的壽命。
■在日用化工品中的應用
將有機膨潤土引入到各種化妝品如雪花膏、油脂膏、牙膏和指甲油等,利用有機膨潤土提高觸變性,起到增稠、防沉(防板結)、油化乳化等作用。
■在環境保護中的應用
有機膨潤土吸附水中有機污染物的能力比原土高幾十至幾百倍,亦可以作為有機廢氣的吸附處理材料。
■在紡織領域的應用
利用有機膨潤土與染料及水的雙重親水性,在染色過程中會提高染色的勻染度和染色率。利用有機膨潤土易吸附在纖維表面的特性,用作織物柔軟劑,可起到潤滑、吸濕和抗靜電作用。
■用于玻璃纖維樹脂
有機膨潤土用于玻璃纖維樹脂可提高樹脂的觸變性和懸浮性,從而增加了樹脂的貯存穩定性。防止固化過程中玻璃與樹脂的分離,便于泵送、噴注、防止流掛。
■在其它領域的應用
有機膨潤土在農藥、塑料、樹脂、電子等行業中也都有廣泛的應用。
膨潤土的資源分布
目前全球膨潤土資源豐富,分布較廣,主要分布在環太平洋、印度洋帶和地中海、黑海附近,據統計全球膨潤土總儲量約為 70 億 t。主要資源國有中國、美國、俄羅斯、德國、意大利、墨西哥和日本等,前三國探明儲量占世界儲量的 4/5。
據勘探統計表明,我國膨潤土儲量居全球首位,占全球總量的 60%,種類齊全,分布廣,遍布26個省市區,目前已探明儲量50.86億t以上,對國內來說儲量充足。其主要分布在廣西、新疆、內蒙古等省區,目前已在遼寧、河北、吉林、內蒙古、新疆、浙江、河南、甘肅及廣西等地區開發了主要的膨潤土礦區 。







膨潤土行業標準
我國的膨潤土標準最早用于鑄造行業、涂料和石油天然氣行業。其中,鑄造用膨潤土、泥漿用膨潤土以及冶金球團用膨潤土占大部分。
膨潤土現行國家標準統計

膨潤土現行行業標準統計

中國膨潤土行業發展建議
據華經情報網在《2020年中國膨潤土行業市場現狀分析,有機膨潤土市場前景良好》一文中介紹,若想使中國膨潤土發展需:
(1)提高行業準入條件,加快實施大企業集團戰略,提高行業集中度。培育具有較強研發和創新能力、有主導產品的大型公司。以此為平臺,通過整合和提升,促進膨潤土行業產業結構調整和技術創新,做到礦產資源的高效綜合利用。
(2)加強膨潤土基礎研究和深加工技術創新。加強膨潤土的基礎性質研究以及深加工技術和裝備的創新研發,加快解決我國膨潤土產業發展的技術制約,提高我國膨潤土深加工技術和產品質量控制技術,推動加工裝備向大型化、智能化發展,開發膨潤土系列化、高端化產品,充分實現不同稟賦資源的資源價值,發揮好我國膨潤土礦的資源優勢。
(3)重視膨潤土功能礦物材料研發與應用。膨潤土因其功能特性,作為節能環保型功能礦物材料備受重視,同時也為膨潤土行業發展開辟了新空間,未來,這一領域對膨潤土的需求將會日益增加。應重視膨潤土功能礦物材料的研發,擴大膨潤土的應用領域和范圍。
總之,我國膨潤土行業應推進供給側改革,加快發展方式轉變和經濟結構調整,加快科技研發,使我國從膨潤土大國變成膨潤土強國。
參考資料:
■劉超.食品接觸用有機膨潤土制備研究
■中國粉體網.有機膨潤土的制備及應用
■王文中.膨潤土的改性及應用
■段亞萍等.膨潤土產品及制品標準化現狀及發展
■鄭長文等.礦業領域膨潤土應用的研究進展
■華經情報網.2020年中國膨潤土行業市場現狀分析,有機膨潤土市場前景良好
(中國粉體網編輯整理/茜茜)
注:圖片非商業用途,存在侵權請告知刪除!

















