中國粉體網訊
了解電解質鋰鹽
電解液是鋰離子電池四大材料之一,在固態電池尚未得到全面普及與應用前,電解液仍然是鋰離子電池的核心材料。
電解液一般由三部分組成:電解質鋰鹽、有機溶劑和添加劑。電解質鋰鹽不僅是電解液中鋰離子的提供者,其陰離子也是決定電解液性能的重要因素,鋰鹽是生產電解液的關鍵原材料,雖然用量僅為電解液的10%-12%,但成本卻占電解液原材料的40%-60%。

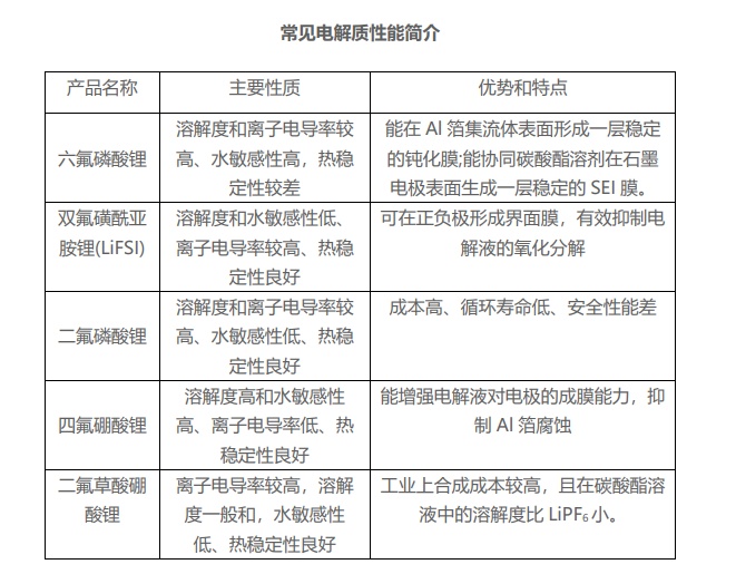
目前常見的電解質鋰鹽有五種,六氟磷酸鋰(LiPF6)、雙氟磺酰亞胺鋰(LIFSI)、二氟磷酸鋰、四氟硼酸鋰以及二氟草酸硼酸鋰。
六氟磷酸鋰的性能優勢
六氟磷酸鋰是鋰離子電池中應用最廣泛的電解質鋰鹽,也是當前鋰電池的核心材料之一。六氟磷酸鋰成本僅占電解液總成本的43%,具有在電解液中易于解離、提高電解液電導率、合成工藝簡單等一系列優點,可在電極材料表面形成SEI膜,抑制集流體腐蝕。雖然其熱穩定性差,受熱易分解,但與其他電解質鋰鹽相比,其綜合性能仍為最優。

六氟磷酸鋰的合成工藝
目前六氟磷酸鋰的合成工藝有以下四種:氣相-固相反應法、氫氟酸(HF)溶劑法、有機溶劑絡合物法和離子交換法。
1、氣相-固相反應法
氣相-固相反應法最早是在1950年由美國科學家提出的一種六氟磷酸鋰合成工藝:將磷的鹵化物氣體與氟化鋰(LiF)發生反應直接生成LiPF6。這種合成工藝主要分為兩個部分,首先以五氟化磷和高純氟化鋰為反應原料,經過一系列的反應得到六氟磷酸鋰氫氟酸溶液;然后將該六氟磷酸鋰氫氟酸溶液進行冷卻結晶后即可得到六氟磷酸鋰粗產品。

不過此種方法這種工藝的優點是不需使用任何溶劑;但是,缺點也較為明顯,其反應條件比較苛刻,對設備要求較高,且最終產品仍需精制提純方可使用,不易于量產。
2、氫氟酸溶劑法
氫氟酸溶劑法是目前使用最為廣泛的六氟磷酸鋰制備方法,80%的企業在工業生產中都采用此方法。具體工藝如下:
先將氟化鋰溶解在氫氟酸溶劑中,得到氟化氫鋰溶液,然后,將五氟化磷氣體通入到氟化氫鋰溶液中,反應,冷卻結晶,過濾,干燥得到高純LiPF6產品。

氫氟酸溶劑法具有工藝簡單、反應原料易得、反應時間短、反應過程易控制、原料轉化率高、產品純度高等一系列優點。但是由于氫氟酸具有較強腐蝕性,因此該工藝同樣存在著對設備要求高、產品殘留氫氟酸難以去除等缺點,不過總體仍可控制。多氟多、森田新能源等企業均是采用此種方法。

3、有機溶劑絡合物法
有機溶劑絡合物法制備六氟磷酸鋰產品的工藝路線與氫氟酸溶劑法相似,采用有機溶劑取代氫氟酸,從而降低反應過程的腐蝕性,易于操作。目前此種方法普遍采用的絡合劑有乙腈、乙醚、吡咯和吡啶等有機溶劑。


以乙腈為絡合劑利用PF5和LiF反應制得LiPF6乙腈產品
絡合法制備六氟磷酸鋰產品雖然不需要使用氫氟酸溶劑,但在反應過程中仍然需要使用PF5或者HPF6產品,仍具有較強的腐蝕性,對設備的要求較高。而且有機溶劑制備的產品純度只有90%~95%,制備的產品易吸附有機溶劑,反應結束后,還需要將有機溶劑從絡合物中脫除,反應過程較為繁瑣,不易工業化生產。
4、離子交換法
離子交換法是在有機溶劑中,將含有六氟磷酸根的其他鹽與鋰化合物反應進行離子置換,進而制備LiPF6的合成工藝方法,該工藝避免使用PF5作為原料,但LiPF6純度不高,六氟磷酸鹽不能完全反應。
六氟磷酸鋰產業化要點
由于六氟磷酸鋰遇水或者接觸到潮濕空氣容易發生水解,降低產品純度,因此,在六氟磷酸鋰的制備過程中,要求整個反應體系為惰性氣氛,以防止六氟磷酸鋰發生水解;同時,由于反應原料及反應產品具有強腐蝕性,整個生產過程對設備的要求較高,一般都是襯四氟管道和襯四氟反應釜。
六氟磷酸鋰的純度會直接影響鋰離子電池的性能,影響因素主要包括三個方面:①不溶物(氟化鋰等);②游離酸(氟化氫);③雜質金屬離子(如Fe2+、Ni2+等)。氟化鋰會導致鋰離子電池內阻增大,電池容量快速衰減,循環壽命縮短;游離酸不僅會腐蝕電池殼體還會造成電池正極活性物質溶出,使電池的性能和安全性下降;Fe2+、Ni2+等金屬雜質離子,由于其比鋰離子更低的還原電位,導致鋰離子電池可逆比容量下降。因此,高純度六氟磷酸鋰對提高鋰離子電池的性能至關重要。
六氟磷酸鋰產業鏈
根據研究機構EVTank和伊維經濟研究院的統計研究,2021年,全球六氟磷酸鋰出貨量為6.99萬噸, 2022年預測全年全球六氟磷酸鋰的出貨量為13萬噸。
六氟磷酸鋰產業鏈

由于相關鋰電產業布局,目前全球的六氟磷酸鋰生產企業主要集中在中國,產能占比超過全球產能的90%,多氟多、天際股份、天賜材料三家企業便占有六氟磷酸鋰50%的市場份額,海外生產企業則比較少。
國內六氟磷酸鋰相關企業:瑞泰新材、多氟多、森田化學、天際股份、天賜材料、清水源、石大勝華、永太科技、深圳新星、湖北宜化、杉杉股份、天域生態、云天化、ST必康、中藍宏源、磷化集團等。
國外六氟磷酸鋰相關企業:關東電化、蔚山化學、 Stella等。
參考資料:
【1】王學真.六氟磷酸鋰生產工藝研究及產業化難點探究
【2】李文明.六氟磷酸鋰合成工藝研究進展
【3】李玉芳,伍小明.我國六氟磷酸鋰合成技術研究進展
【4】鋰電產業通.鋰電池靈魂材料-六氟磷酸鋰
【5】EVTank《中國六氟磷酸鋰(LiPF6)行業發展白皮書(2022年)》
【6】高荷投資.六氟磷酸鋰行業研究報告
(中國粉體網編輯整理/生魚)
注:圖片來源于網絡,存在侵權告知刪除!
















