
貝克曼庫爾特商貿(中國)有限公司

已認證
貝克曼庫爾特商貿(中國)有限公司
已認證
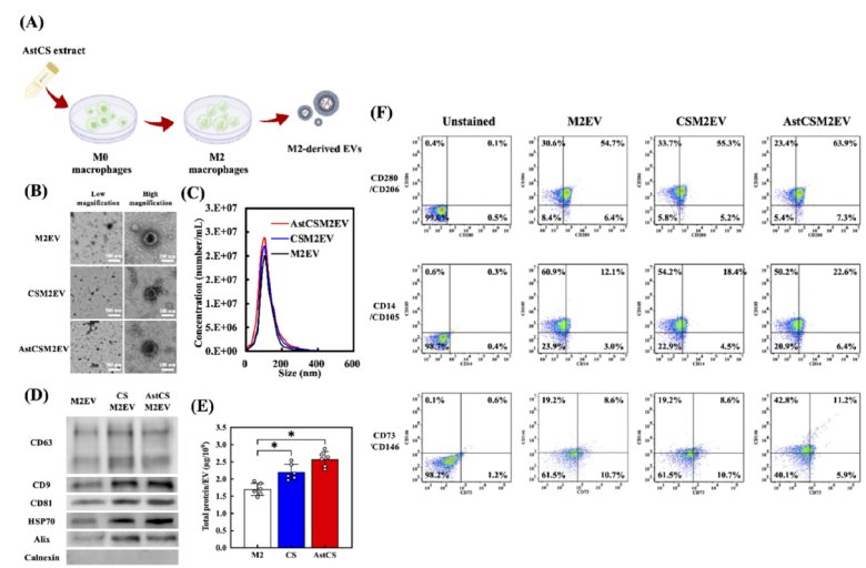
近期,中國醫科大學團隊在《Materials Today Bio》上發表了一項創新研究,探討了黃芪修飾的硅酸鈣(AstCS)刺激M2型巨噬細胞來源的細胞外囊泡(AstCSM2EVs)在骨再生中的治療潛力。
研究發現,AstCSM2EVs能有效促使巨噬細胞向M2表型極化,表現出優異的免疫調節能力:促炎因子(IL-1β、TNF-α)顯著下調,而抗炎介質(IL-4、IL-10)則明顯上調。此外,AstCSM2EVs還展現出增強的促血管生成能力,具體表現為內皮細胞管狀結構形成增多、VEGF分泌上升,并能通過上調ALP、BSP、OC等關鍵標志物,促進間充質干細胞的成骨分化。
機制研究進一步揭示,AstCSM2EVs主要通過miR-218-5p調控包括NOD樣受體和ECM-受體相互作用在內的多條信號通路,從而協調上述再生過程。在兔股骨缺損模型中,局部施用AstCSM2EVs顯著促進了骨再生,表現為骨體積分數增加、小梁結構改善,并有效抑制了局部炎癥反應。
這些發現確立了AstCSM2EVs作為一種極具潛力的骨再生治療劑,凸顯了其在免疫調節、血管生成和成骨分化中的多重作用。本研究創新性地將細胞外囊泡與免疫調節性組織工程策略相結合,為骨缺損修復提供了新思路。
值得關注的是,該研究中關于M2型巨噬細胞來源EVs的表面標志物分析,包括CD206、CD280、CD146、CD73、CD105和CD14,均在CytoFLEX nano納米流式細胞儀上完成。
研究結果顯示,CD73與CD146具有顯著的促血管生成作用;CD14陽性細胞展現出成骨誘導潛力;而CD105則在再生內皮細胞中高表達,通過調控TGF-β信號通路參與組織修復與血管生成過程。如圖F所示,與CSM2EV及未染色對照組相比,AstCSM2EVs中上述標志物的陽性群體比例顯著提升。正是憑借對納米級EVs進行如此精細的表型分析,才得以將材料的生物學效應、細胞的免疫狀態與外泌體的治療功能緊密關聯。
Fig. 4.(A) The schematic of AstCS extract promotes the polarization of naive M0 macrophages into M2 phenotype, subsequently facilitating the generation of M2- derived EVs. (B) TEM images and (C) size distribution analysis of M2EV, CSM2EV, and AstCSM2EV, (D) Western blot analysis of EV markers, (E) total protein quantification of different EVs, and (F) flow cytometry analysis showing the expression of surface markers (CD206/CD280, CD73/CD146, and CD14/CD105) on different EVs compared to unstained control. * indicates statistical significance (p <0.05). Data represent mean ±SD; n =6 for each group.
性能基石:從“系統性驗證”,看CytoFLEX nano的硬核實力
該研究是Ming-You Shie團隊利用CytoFLEX nano納米流式分析儀自上市以來發表的第5篇研究。是什么支撐CytoFLEX nano在這類前沿研究中承擔重任?
傳統流式細胞術在外泌體檢測中面臨分辨率限制、背景噪聲干擾以及標準化方法缺失等挑戰。CytoFLEX nano作為專為納米顆粒檢測設計的新一代儀器,通過優化流體動力學、采用先進光學組件并增強電子信號處理,實現了卓越的分辨率與靈敏度。儀器配備四激光器(405、488、561、638 nm),具備六熒光通道、五側向散射通道及一前向散射通道,支持單顆粒水平的多參數精準檢測。
西安交通大學團隊近期在《VIEW》(2025)上發表的系統性性能評估,為CytoFLEX nano的優秀表現提供了客觀數據支撐。
01熒光靈敏度評估
使用500 nm八峰熒光微球進行測試,CytoFLEX nano在V447、B531、Y595通道中可清晰分辨八個熒光峰,在R670、R710、R792通道中也表現出卓越的熒光分辨能力與信號一致性。相較于傳統流式細胞儀,CytoFLEX nano在低熒光強度信號檢測中展現出更優的信噪比與分離度,尤其適用于低表達表面抗原的外泌體檢測。
FIGURE 2 Fluorescence signal distribution histograms of 500 nm 8Peaks calibration beads measured using the CytoFLEX nano flow cytometer. (A) V447, (B) B531, (C) Y595, (D) R670, (E) R710, and (F) R792. The x-axis represents fluorescence intensity detected in each respective channel, and the y-axis indicates the number of events corresponding to each fluorescence intensity level.
02粒徑檢測精度與分辨率
使用40–1000 nm系列標準微球進行測試,CytoFLEX nano在VSSC1通道(40–200 nm)中表現出優異的粒徑一致性,尤其在≥100 nm顆粒中測量值高度吻合標準值。在40–150 nm范圍內表現突出,完全覆蓋典型外泌體粒徑范圍。
FIGURE 3 Particle size distribution of calibration microspheres measured using the CytoFLEX nano flow cytometer. The size distribution of standard microspheres (ranging from 40 to 150 nm in diameter) was analyzed using the VSSC1 detection channel. Particles/mL means the number of particles found in 1 mL of the sample.
03濃度定量準確性
使用NIST可追溯的100 nm聚苯乙烯微球進行濃度梯度稀釋實驗,CytoFLEX nano測得濃度與理論值高度一致(R2 = 0.9992),顯示出優異的線性響應與定量準確性。其內置的自動清洗與基線監測系統有效降低了交叉污染與背景干擾,確保在寬濃度范圍內保持穩定性能。
FIGURE 4 Particle size distribution histograms using the NIST-traceable 100 nm PS standard microsphere. (A) Measurement of particle size distribution and concentration of NIST-traceable 100 nm PS microspheres using the CytoFLEX nano flow cytometer. The microsphere stock concentration was 1.809 × 1013 particles/mL, and measurements were performed after a 1000-fold dilution. (B) Linear correlation between theoretical and measured concentrations of microspheres across dilution gradients. The x-axis represents the dilution factor, and the y-axis indicates the measured particle concentration (particles/mL) after dilution. Data were collected using both the CytoFLEX nano and CytoFLEX flow cytometers.
04外泌體表面標記檢測效率
在三種不同來源的外泌體(iPS-hTERT、MHCC 97L、血清)中,CytoFLEX nano對CD9、CD63、CD81的標記效率顯著高于傳統儀器。尤其在40–80 nm顆粒區間,CytoFLEX nano能夠檢測到傳統儀器無法識別的外泌體亞群,進一步揭示了外泌體群體的異質性。
FIGURE 6 Evaluation of exosome labeling efficiency using fluorescence-conjugated antibodies. Exosome samples isolated from iPS-hTERT-exo, MHCC 97L-exo, and Serum-exo samples were labeled with FITC-conjugated CD9, PE-conjugated CD81, and APC-conjugated CD63 antibodies. Fluorescence intensity was measured by CytoFLEX nano flow cytometry to assess antibody binding efficiency.
05不同分離方法對外泌體表征的影響
比較超速離心、Huize-kit和超濾法三種方法,CytoFLEX nano清晰揭示了不同方法在得率與標記效率上的差異。超濾法顆粒富集效率最高,但其表面標記檢測效率較低;而超速離心雖得率較低,但標記效率最高,提示其在生物學表征中的可靠性,仍是外泌體分離純化的金標準。
FIGURE 7 Comparison of exosome yield obtained by different isolation methods. Exosomes were isolated from the same sample source using three methods: ultracentrifugation, Huize-kit, and EXODUS. The yield of exosomes was measured by particle concentration (particles/mL) using the CytoFLEX nano flow cytometer.
FIGURE 8 Comparison of exosome marker labeling efficiency using different isolation methods. Exosomes isolated by Huize-kit and EXODUS methods were labeled with specific surface marker antibodies.
06與傳統儀器的對比分析
在相同樣本條件下,CytoFLEX nano的檢測下限低至40 nm,而傳統CytoFLEX僅為80 nm。在40–80 nm區間,CytoFLEX nano額外檢測到約20–30%的顆粒,這些多為傳統儀器遺漏的外泌體亞群。此外,CytoFLEX nano在多重熒光標記中的陽性率更高,尤其在CD81等低表達標記中優勢明顯。
FIGURE 9 Comparison of exosome detection using CytoFLEX and CytoFLEX nano flow cytometer on identical samples. (A) Fluorescence detection of MHCC 97L-exo using CytoFLEX with the ultracentrifugation method. (B) Particle size distribution analysis of exosomes measured by both CytoFLEX and CytoFLEX nano flow cytometers. (C) Statistical analysis of particles measured by both CytoFLEX and CytoFLEX nano flow cytometers. (D) Comparison of fluorescence labeling efficiency across different particle size ranges detected by the two instruments.
結 語
CytoFLEX nano流式細胞儀憑借其在粒徑分辨率、熒光靈敏度、濃度定量及多參數分析方面的卓越性能,已成為解析外泌體異質性的理想平臺。這項系統性性能驗證從技術底層證實:CytoFLEX nano具備的高靈敏度、高分辨率和定量準確性,足以應對真實研究中樣本來源多樣、前處理方法不一所帶來的挑戰。
選擇CytoFLEX nano納米流式分析儀,不僅是選擇一臺儀器,更是選擇了一個值得信賴的科研伙伴,助您在納米世界的探索中,見微知著,洞見未來。
歡迎聯系貝克曼庫爾特生命科學,了解更多關于CytoFLEX nano如何助力您的研究實現突破。
參考文獻:
· Cheng-Yu Chen, Jian-Jr Lee, Yen-Hong Lin, Ting-You Kuo, Der-Yang Cho, Ming-You Shie, Osteoimmunomodulation of astragalus-calcium silicate scaffolds-activated M2 macrophage-derived miR-218-rich exosome for enhanced bone regeneration, Materials Today Bio, Volume 35, 2025, 102286, ISSN 2590-0064,
· L. Cao, H.Wang, J. Zhu, W. Li, L. Han, Z.Wang, X.Wang, B. Guo, J. Ding, D. Tong, C. Huang, VIEW. 2025, 20250068.
相關產品
更多
相關文章
更多
技術文章
2025-08-13技術文章
2025-08-06技術文章
2025-07-10技術文章
2025-06-19