
秦皇島鵬翼智能科技有限公司
8 年
白金會員

已認證
撥打電話
獲取底價
提交后,商家將派代表為您專人服務
秦皇島鵬翼智能科技有限公司
已認證
顏料色漿生產線 -智能型生產車間選鵬翼智能,眾多案例,專業定制!
鵬翼智能 2025/05/10 | 閱讀:649
產品配置單: 方案詳情:
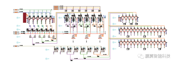
顏料色漿 生產制造工藝系統 ![]() (1)先是配料預混合,即按照工藝配方規定的數量將分散顏料和溶劑計量加入到預混合罐中,開動高速攪拌設備將其混合均勻,然后在攪拌狀態下加入配方量的分散助劑和顏料,再加入消泡助劑,提高高速分散機的轉速,進行充分的潤濕和預分散。 (3)檢測色漿的外觀、光澤、粘度等性能,得到合格的色漿,存放于色漿桶中。 研磨設備 納米棒銷式砂磨機 ● 耐磨、耐用、穩定 雙端面集裝式機械密封,更加穩定的機械性能,提升設備耐久性; ● 溫度可控 陶瓷轉子及筒體良好的導熱性能及三重冷卻系統,可嚴格控制成品溫度,適用于溫度敏感型物料; ● 智能化設備 精準的零部件加工,各部件的精密配合,保證設備運行的平穩,無振動,無噪音; ● 線速度高 強勁的剪切力; ● 變頻控制 實現能源及成本節約。 單機設備 智能型生產工廠 相關產品 更多![]()
相關方案 更多![]()
鵬翼智能噴墨墨水砂磨機邁向高效、環保的智能化生產
噴墨墨水
2025-10-18
鵬翼智能砂磨機在精細材料中的應用
精細材料
2025-10-16
鵬翼智能農藥懸浮劑生產線
農藥
2025-09-17
納米硅行業的高效研磨解決方案-鵬翼智能棒銷式納米砂磨機
鋰電負極材料和半導體
2025-09-12
|
虛擬號將在 秒后失效
使用微信掃碼撥號