
復納科學儀器(上海)有限公司
金牌會員
已認證

復納科學儀器(上海)有限公司
金牌會員
已認證
掃描電鏡論文賞析
論文標題:
The transcription factor PtoMYB142 enhances drought tolerance in Populus tomentosa by regulating gibberellin catabolism(PtoMYB142 通過調控赤霉素代謝增強楊樹抗旱性的研究)
使用儀器:飛納臺式掃描電鏡
發表期刊:the Plant Journal

因全球變暖增大了樹木因干旱而死亡的生態壓力,推動著樹木節水策略的演變。盡管植物激素與對缺水的形態適應有關,但木本植物中這些過程的分子機制仍不清楚。本篇文章中報道了 PtoMYB142 在毛白楊中的過表達導致矮化表型,葉細胞大小、導管的導腔面積和莖木質部導管密度減小,導致抗旱性顯著增強。文中使用飛納臺式掃描電鏡對各株系的葉片進行觀測,結果發現細胞大小確實存在顯著差異。本篇文章研究為樹木抗旱性的分子機制提供了見解,有可能為增強樹木抗旱性提供新的轉基因策略。
PtoMYB142 通過直接結合干旱脅迫誘導的 PtoGA2ox4,aGA-氧化酶基因的啟動子來調節赤霉素(GAs)解代謝。相反,CRISPR/Cas9 系統敲除 PtoMYB142 會降低抗旱性。結果表明,在干旱脅迫下,葉片尺寸和導管管腔面積的減小以及荊糠密度的增加提高了葉片相對含水量和莖稈水勢。此外,外源 GA3 的應用挽救了 PtoMYB142 表達植株的 GA 缺陷表型,并逆轉了其抗旱性。通過抑制 PtoGA2ox4 的表達,抑制了 PtoMYB142 表達楊樹 GA 缺陷特性的表現,以及賦予的抗旱性。

有趣的是PtoMYB142-0E株系的葉面積(從第2片到第7片葉)明顯小于WT,而PtoMYB142Cas9 株系的葉面積更大(圖 1a.b)。掃描電子顯微鏡(SEM)分析顯示,與WT 相比PtoMYB142-0E 和 PtoMYB142-Cas9 系之間的葉細胞大小存在顯著差異(圖 1c,d)PtoMYB142-OE 系的近軸和近軸表皮細胞面積均顯著減少,但相對于WT,PtoMYB142-Cas9 系的表皮細胞面積擴大(圖1e,f)。這些結果表明,PtoMYB142 在干旱脅迫下葉片發育中起著至關重要的作用。

用甲苯胺藍染色橫截面,顯示與 WT 相比,PtoMYB142-OE 系的次生木質部發育受到顯著抑制,因為減弱的木質部細胞層和莖中木質部占有率降低(圖2a-c)。相反,PtoMYB142-Cas9 品系顯示出增加的木質部細胞層和更大的莖中的木質部占有率(圖2a-c)。盡管在 PtoMYB142-OE 系中木質部發育受到抑制,但其導管密度明顯高于 WT,導管管腔面積顯著減少(圖2d-g)。相比之下,在 PtoMYB142-Cas9 系的莖木質部中觀察到導管密度降低和導管管腔增大(圖2d-g)。總之,Pto-MYB142 可能在調節楊樹葉莖形態發育中發揮作用,以增強其對水分脅迫的適應。

結果表明,PtoMYB142 過表達抑制了轉基因楊樹植株的生長,而敲除該基因導致相反的表型。定量分析表明,與 3 個月齡的 WT 植株相比,PtoMYB142 過表達(PtoMYB142-OE)植株的株高降低了 36-42%,PtoMYB142-Cas9 品系的植株高度增加了 26-30%。此外,PtoMYB142-OE 楊樹的莖直徑減少了 23-30%,PtoMYB142-Cas9 植株的莖直徑增加了15-22%。此外,與 WT 相比,PtoMYB142 的過表達導致節間較短,而該基因的敲除導致節間較長。綜上所述,這些發現表明 PtoMYB142 負向調控楊樹的空中生長。
文章研究了 PtoMYB142 在調控楊樹次生生長和耐旱性中的作用。結果表明,PtoMYB142 調節轉基因植株的 GA 生物合成,降低轉基因植株的 GA 水平,增強表型可塑性,提高耐旱性。研究結果表明,PtoMYB142 通過直接激活 PtoGA2ox4 的轉錄來積極調節耐旱性,PtoGA2ox4 是一種編碼 GA 分解代謝酶的基因。結果,轉基因植物在缺水時改變了葉和莖的次生維管發育。這些發現為 PtoMYB142 通過調節 GA 水平參與楊樹抗旱性的分子機制提供了新的思路。

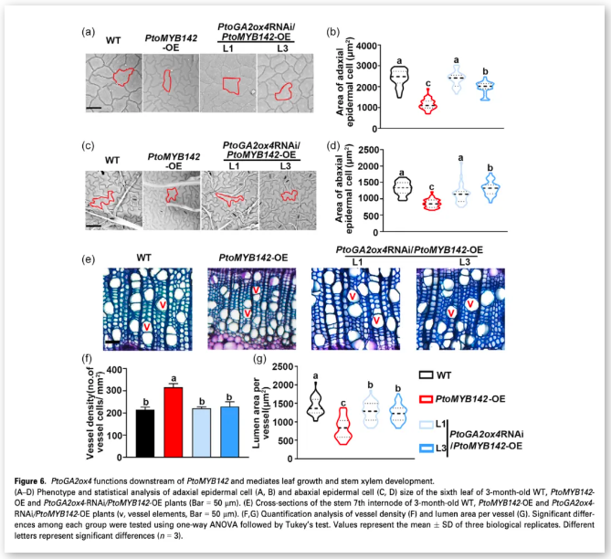
文章中設計了一種功能互補實驗,通過對PtoMYB142-OE 植株進行基于 RNA 干擾(RNAi)的敲低 PtoGA2ox4。轉基因和 WT 植株的表型分析表明,敲低 PtoGA2ox4 表達可以挽救 PtoMYB142 過表達引起的 GA 缺陷表型,包括植株高度和莖粗(圖S13)。轉基因 PtoGA2ox4RNAi / PtoMY-B142-OE 植株的毛皮、葉片大小(圖S14)以及近軸和遠軸表皮細胞大小幾乎恢復到 WT 植株的毛皮大小(圖6a-d)。同時,莖中每條導管的導管密度和導管管腔面積也幾乎恢復到 WT 水平(圖6e-g)。

通過控制 WT、PtoMYB142-OE和 PtoGA2ox4RNAi / PtoMYB142-OE 植株的土壤相對含水量(RWC)進行干旱試驗。結果表明,WT 和 PtoGA2ox4RNAi / PtoMYB142-OE 株系對缺水條件的敏感性高于 PtoMYB142-OE 株系(圖7a-c)。葉片相對含水量(圖7d)、莖水勢(圖7e)和株高(圖7f)的定量測量證實,PtoGA2ox4 可以阻斷 PtoMYB142 介導的抗旱性。總之,這些 發現表明,PtoMYB142-OE 和 PtoGA2ox4 依賴性調控在干旱條件下的葉片生長和莖木質部發育中起著至關重要的作用。

總體而言,我們的研究強調了 Pto-MYB142 在調控楊樹植物結構和耐旱性中的關鍵作用,并提供了對植物生長與干旱響應之間串擾的分子機制的見解(圖8)。我們的 研究結果表明,PtoMYB142 的過表達可能是提高楊樹植株抗旱性的一種有前途的策略。
歡迎您隨時聯系我們獲取更多產品詳情和應用案例
相關產品
更多
相關文章
更多
技術文章
2025-10-24技術文章
2025-10-22技術文章
2025-10-21技術文章
2025-09-24
虛擬號將在 秒后失效
使用微信掃碼撥號