認證信息
認 證:工商信息已核實
訪問量:1316523
手機網站
掃一掃,手機訪問更輕松
產品分類
公眾號

技術文章
種子處理懸浮劑加工中易出現的問題及解決方案
上海矽諾國際貿易有限公司 2020-07-09 點擊1589次
上海矽諾國際貿易有限公司 2020-07-09 點擊1589次
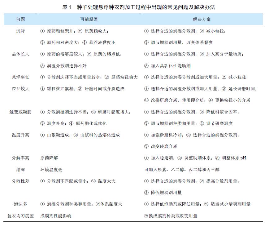
表1 列出了種子處理懸浮種衣劑加工過程中出現的常見問題,并附上了相應的可能原因和解決方案,希望對該劑型的加工提供一些指導。這些問題有配方上的,也有工藝上的,需要根據實際情況加以優化和調整。

