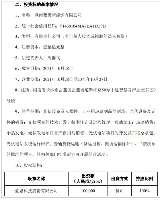
中國粉體網訊 11月3日,藍思科技發布公告稱,公司近日設立了全資子公司湖南藍思新能源有限公司(簡稱“藍思新能源”),注冊資本10億元,主要從事光伏玻璃產品、光伏設備及元器件、光伏發電項目等業務,并獲得了長沙市岳麓區市場監督管理局下發的營業執照。

作為國內消費電子龍頭企業,藍思科技在玻璃、金屬、藍寶石、陶瓷等新材料領域的加工工藝、智能生產設備、自動化產線、工業互聯網、配套輔料輔具等方面,充分掌握和積累了深厚的技術、人才、數據、經驗和優質資源。
藍思科技稱,公司管理層對光伏行業和光伏玻璃等零組件細分行業進行了廣泛、深入、較充分的調研和準備。公司已與多個光伏及光伏玻璃行業專家團隊合作,組建了一支技術業內領先的光伏及光伏玻璃技術團隊,以及高素質、資源豐富的管理團隊,并設立了新能源事業部。
藍思科技已提前對光伏玻璃等產品進行了技術研發、產線和產品驗證,能夠發揮公司在消費電子產品高精密特種玻璃的先進加工技術、效率和良率優勢,使光伏玻璃具有高透光率、更輕薄、更高強度,并得到了客戶認可,為公司持續開發新業務奠定基礎。
本項投資,是藍思科技積極擴展主營產品應用空間,把握“雙碳”經濟、緊跟能源結構轉型、緊隨光伏產業高速發展機遇的重大戰略實踐,符合公司中長期發展規劃和可持續發展理念,將為公司創造新的中長期增長點,以及加快公司能源結構向可再生能源轉型。
根據公告,本項投資的資金來源為藍思科技自籌資金,短期內不會對公司經營情況產生重大影響,不會對公司財務狀況產生不利影響。藍思新能源設立后,將加快推進對具體投資項目的部署和決策,推動更多戰略合作的落地。
(中國粉體網編輯整理/初心)
注:圖片非商業用途,存在侵權請告知刪除!















