中國粉體網訊 在鋰離子電池中,正極材料的成本占比高達30%-40%,是最為關鍵的原材料之一。當前,受電動車、儲能等市場的帶動,磷酸鐵鋰,三元等正極材料正處于市場高速發展階段:老牌廠商,上游跨界,企業轉型……各投資項目不斷刷新產能上限。鈉離子電池在2023年開啟“狂飆”,紛紛開始下注加碼鈉離子電池領域,多家鈉離子電池企業宣布完成新一輪融資,規模最高超億元。
從2023先進正極材料技術與產業高峰論壇暨第一屆鈉離子電池材料技術研討會組委會獲悉,本屆會議將于2023年8月15-16日在重慶舉辦。上海林福機電有限公司作為參展單位邀請您共同出席。

上海林福機電有限公司是國家高新技術企業,上海市“專精特新”企業,擁有三十余項專利技術和軟件著作權登記證書。
1985年以來,上海林福機電研發設計了系列自動計量配料設備、基于標準MODBUS通訊協議的輸入輸出及通訊卡件、DCS自動控制系統等系列產品,有38年豐富的設計、制造和工程經驗,具備耐火材料行業整條自動配料生產線設計制造和系統集成能力。
上海林福機電先后為河南、江蘇、江西、湖南、湖北、山西、四川、河北等地定型、不定形耐火材料企業生產的自動配料生產線,技術路線先進、工藝設計合理、自動化程度高、計量精度高、環保綠色達標,獲得了用戶的一致好評。
針對鋰電池正極材料匣缽對鐵含量要求比較苛刻的工藝要求,上海林福機電設計了針對性的斗車自動上料和配料后自動輸送、自動提升方案,歡迎垂詢:13818985183。


產品介紹
斗式秤計量稱重系統
斗式秤計量稱重系統由給料設備、計量斗、拉力傳感器、出料閥等設備組成,是計量稱重系統的核心機電設備。相對于小車計量稱重系統,斗稱計量稱重系統具有計量精度高、計量配料效率高的特點。
粉料斗式秤由穩料定量給料絞刀/骨料斗式秤由密封式給料皮帶機、計量斗、拉力傳感器、振打器、出料閥等設備組成。根據不同粉體的物理特性選用相應的穩料定量給料絞刀,能有效防止沖料和溜料,穩定控制粉體給料/皮帶給料機給料穩定可控,兩種給料機由變頻器調速。
配合上海林福機電專有的15位AD轉換芯片為核心的信號采集轉換器,可將重量傳感器的毫伏信號最大轉換數字為32000多個數字,每個數字代表的重量較小。信號調制為RS485通訊信號進行傳輸,傳輸過程中信號不失真,不受電磁干擾,確保了計量精度。

充分利用S7-1500 PLC的強大運算能力進行計量稱重的計算,可根據不同物料不同流動特性、生產線的運行狀態,精準靈活計量稱重。再配以自適應等精度控制軟件,確保計量配料精度高達0.2-0.3%。
精 準 的 控 制 精 度


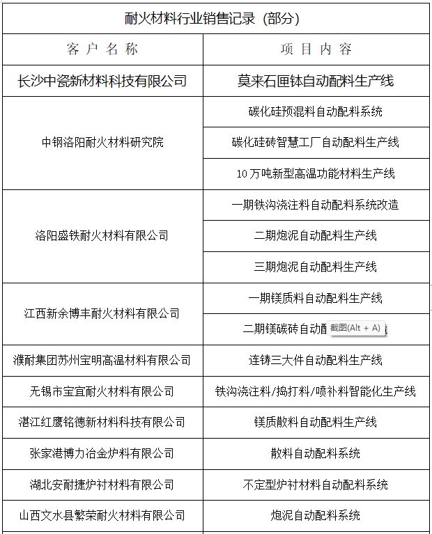
用戶案例----中鋼洛耐院碳化硅磚智慧工廠

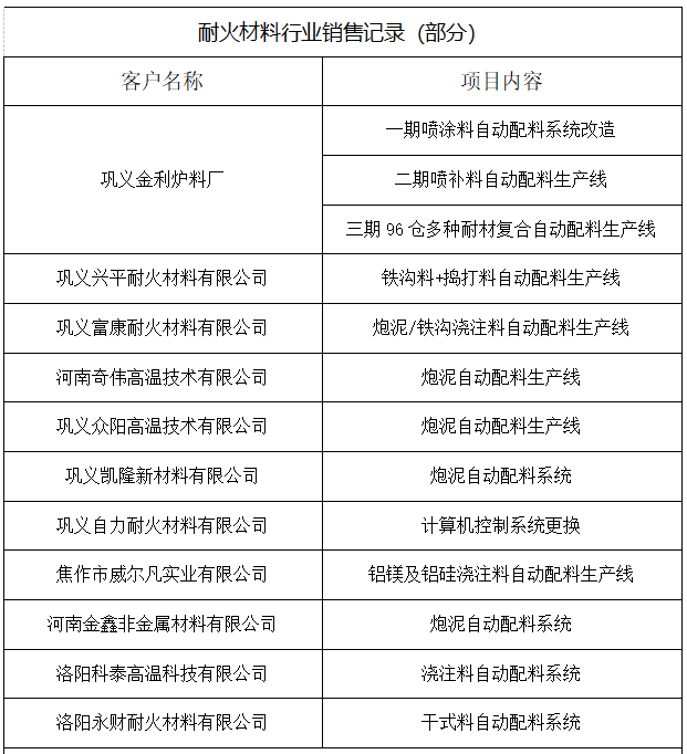
用戶案例----鞏義興平鐵溝料/搗打料自動配料生產線

用戶案例----濮耐集團蘇州寶明連鑄三大件配料生產線


會務組
聯系人:李霞
手 機:15170495821(微信),13641214784
郵 箱:314806496@qq.com
















